Viele Bauunternehmen haben bereits digitale Tools im Einsatz – doch der entscheidende Hebel entsteht erst, wenn Baustellenprozesse und kaufmännische Abläufe ohne Medienbrüche zusammenspielen. KENEXOS® und COSMO CONSULT schaffen gemeinsam eine End-to-End-Prozesskette: operativ mobil vor Ort, kaufmännisch integriert im ERP – transparent, skalierbar und praxiserprobt.

Referenz: Kreutzpointner – Der Weg zur digitalen Bau- und Projektabwicklung
Effiziente Digitalisierung für Bauprojekte mit KENEXOS® und COSMO Project Construction
KENEXOS® ist die mobile Plattform für das Bau- und Gebäudemanagement und digitalisiert alle Abläufe direkt vor Ort. Sie verbindet Projektbeteiligte, strukturiert Kommunikation und zentralisiert Aufgaben, Dokumente und Pläne – auch offline und jederzeit verfügbar.
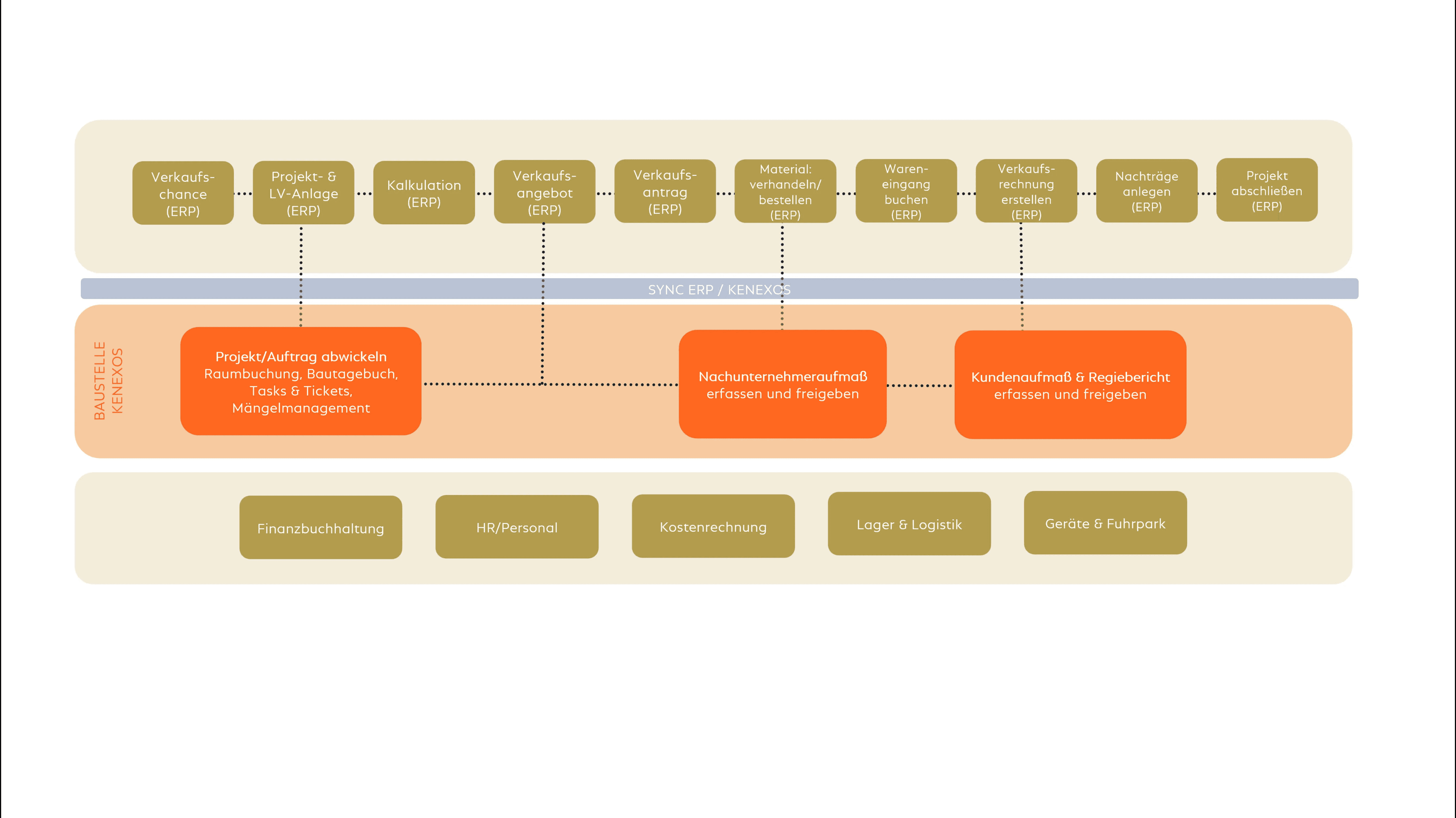
Im Zusammenspiel mit COSMO CONSULT als Implementierungspartner und der Lösung COSMO Project Construction als ERP-Branchenlösung für das Baugewerbe entsteht eine durchgängige Lösung. KENEXOS® erfasst Daten, Leistungen und Nachweise mobil, während das ERP auf Basis von Microsoft Dynamics 365 Business Central die kaufmännische Abwicklung, Kalkulation und Abrechnung übernimmt. So profitieren Sie von maximaler Transparenz, weniger Fehlern und einer einheitlichen Datenbasis.

Wir bieten Microsoft-Expertise für die Baubranche.
Gemeinsam mit unserem Partner KENEXOS stellen wir eine digitale Plattform zur Verfügung, die Ihre Prozesse lückenlos abbildet und eine lästige und fehleranfällige Zettelwirtschaft auf dem Bau ersetzt. Sparen Sie wertvolle Zeit und Ressourcen. Begegnen Sie dem Fachkräftemangel und dem hohen Kostendruck mit digitalen Lösungen. Steuern Sie zukünftig Ihre Projekte, Sub- und Nachunternehmer effizienter und lassen Sie Prozesse lückenlos digital fließen.
Das macht die Brücke zwischen Baustelle und Büro aus

Teaser: Brücke zwischen Büro und Baustelle

Teaser: So funktioniert die Brücke zwischen Baustelle und Büro

Teaser: Die wichtigsten Vorteile der durchgängigen Digitalisierung auf der Baustelle
Die 4 Kernversprechen
Durch das Zusammenspiel von KENEXOS® und COSMO Project Construction entsteht eine digitale Brücke zwischen Baustelle und Büro, die sich vor allem durch vier konkrete Mehrwerte auszeichnet:

1) Digitalisierung, die funktioniert
Praxisbewährte End-to-End-Prozesse statt Insellösungen:
- Zentrale Datenbasis statt Excel/Einzellösungen
- Offlinefähige mobile App für den Einsatz vor Ort
- Durchgängige Workflows für Dokumentation, Aufgaben, Pläne und Aufmaß
- Weniger Fehler durch standardisierte Prozesse und klare Verantwortlichkeiten
COSMO Project Construction
COSMO Project Construction Pack - Branchenlösung auf Basis von Microsoft Dynamics 365 Business Central

KENEXOS® Infrastructure Lifecycle Management
Ihre Plattform für Projekt-, Asset-, Facility- und Energiemanagement. Für den Bau und Betrieb Ihrer Gebäude und Industrieanlagen. Vernetzen Sie Ihr Team, Ihre Kunden und Partner.

Die folgenden Herausforderungen begegnen uns in Bauprojekten besonders häufig. Wir zeigen, wie die digitale Brücke diese Punkte konkret adressiert:
- Medienbrüche zwischen Baustelle und Büro
- Fehlende Transparenz im Projektfortschritt
- Fehleranfällige Aufmaßerfassung
- Kommunikationsprobleme mit Nachunternehmern
- Verlust von Wissen und Dateien
- Fehlerhafte Abrechnung von Leistungen
- Mangelnde Mobilität auf der Baustelle
- Unklare Zuständigkeiten und Aufgabenverfolgung
- Hoher Zeitaufwand für administrative Routine
- Geringe Planbarkeit von Cashflow und Projektleistung
- Zentrale Datenbasis: Alle Informationen werden digital und strukturiert verwaltet – ohne Doppelerfassung.
- Echtzeit-Übersicht: Dashboards und mobile App liefern jederzeit aktuelle Einblicke in Status, Tickets und Leistungen.
- Digitale Aufmaßprozesse: Leistungen werden mobil erfasst, geprüft und strukturiert an das ERP zur Abrechnung übergeben.
- Klare Zusammenarbeit: Projektbeteiligte sind direkt vernetzt, Aufgaben und Zuständigkeiten sind nachvollziehbar.
- Wissensspeicher: Zentrale Ablage für projekt- und objektrelevante Dokumente, Pläne, Protokolle und Fotos.
- LV nahtlos im ERP: Leistungsverzeichnisse sind vollständig integriert – von Kalkulation über Nachträge bis Abrechnung.
- Offlinefähige App: Zugriff auf Aufgaben, Pläne und Daten jederzeit – auch ohne Internet.
- Ticketmanagement: Aufgaben/Tickets werden klar zugewiesen, priorisiert und nachverfolgt – inkl. Eskalation.
- KI-gestützte Automatisierung: z. B. Sprach-Ticketing und Vorstrukturierung beschleunigen die Dokumentation.
- Durchgängige Leistungs- und Nachweisführung: schnellere Rechnungsstellung und bessere Budget-/Liquiditätssteuerung.
- Digitalisierung, die funktioniert
- Digitalisierung, die funktioniert
- Liquiditätsturbo
- Entlastung für Bauleiter
- Entlastung für Bauleiter
- Liquiditätsturbo
- Digitalisierung, die funktioniert
- Entlastung für Bauleiter
- KI mit Mehrwert
- Liquiditätsturbo
Produkteinblicke
Technische Funktionen direkt im Einsatz vor Ort
- Mobile App (offlinefähig)
- Digitale Checklisten & Bautagebuch
- Nachunternehmermanagement
- Mobiles Aufmaß
- Pläne, Redlining, Planversionierung
- Dokumentation & Fotodokumentation
- Ticket- & Aufgabenmanagement
- Zentrales Dokumenten- & Wissensmanagement
Technische Funktionen für Kalkulation, Steuerung & Abrechnung (Microsoft Dynamics 365 Business Central)
- LV-Kalkulation & GAEB-Import
- LV vollständig im ERP – von Kalkulation bis Abrechnung
- Projektcockpit & mitlaufende Kalkulation
- Projekt- & Ressourcenplanung
- Beschaffung & Vergabeeinheiten inkl. Preisspiegel
- Abschlags- und Schlussrechnungen / Bauabrechnung
- Projektbezogene Zeit- & Leistungserfassung

COSMO CONSULT – Ihr Partner für digitale Bauprozesse mit KENEXOS®
Mit COSMO CONSULT haben Sie einen erfahrenen Digitalisierungspartner an Ihrer Seite. Wir begleiten Sie von der ersten Analyse über die Implementierung bis zur Schulung und zum Support. Unsere Experten kennen die Anforderungen der Baubranche und sorgen dafür, dass Ihre Lösung optimal integriert wird.
Von der Bedarfsanalyse bis zum Go-live stehen wir Ihnen zur Seite. Schulungen und Support sichern den nachhaltigen Erfolg Ihrer digitalen Plattform. Mit COSMO CONSULT profitieren Sie von praxisnaher Beratung, technischer Expertise und einer partnerschaftlichen Zusammenarbeit – für effiziente und zukunftssichere Bauprozesse.
Whitepaper Download
Erfahren Sie, wie digitale Plattformen Bauprojekte effizienter und transparenter machen. Praxisbeispiele und Handlungsempfehlungen.
Whitepaper: Digitalisierung im Bauwesen – Chancen und Praxis
Häufig gestellte Fragen
Ihr Experte
Mit langjähriger Erfahrung in der Bau- und Softwarebranche begleitet Sie [Name] von der Bedarfsanalyse bis zur erfolgreichen Implementierung. Sprechen Sie ihn gerne an – er freut sich auf den Austausch.
Fündig geworden?
Starten Sie jetzt Ihre intelligente Suche







